上海邦德职业技术学院

211 | 985 | 双一流 | 综合
上海市 高职(专科) 省重点 民办

8455

知礼立德

021-56514754,66504946

http://www.shbangde.com/

图片

上海邦德职业技术学院2018年自主招生简章

2022-06-22 18:43:23      分享至:

一、招生计划


二、考试科目

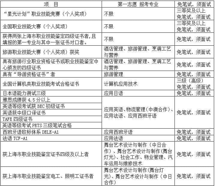
三、免笔试面试政策

备注:

申请免笔试考生根据学校要求参加免笔试的面试,如面试合格,可免笔试入学,免笔试录取数不超过计划数的50%。如经过面试未取得免笔试资格,考生须再参加笔试。

免笔试面试时间:3月21日上午9:00开始,审核通过的免笔试面试考生到我校参加免笔试面试。

四、录取规则

1.对普通高中学业水平合格性考试成绩齐全的应、历届高中学生,采用普通高中学业水平合格性考试成绩与高校职业适应性测试成绩相结合的办法录取。

(1)普通高中学业水平合格性考试成绩(7门科目)使用志愿填报前(3月6日及以前)取得的成绩,以市教育考试院组织的考试成绩为准。折算办法为每门科目合格为100分,不合格为50分;

(2)职业适应性测试测试满分300分;

(3)艺术类专业校测满分400分;

(4)一般专业:合成总分=7门学业水平合格性考试折算分+职业适应性测试成绩+按照规定可以获得的加分,按学生一专业从高分到低分择优录取。同分按职业适应性测试中依次按文化基础模块、职业与心智模块分从高到低择优录取。

(5)艺术类专业:合成总分=7门学业水平合格性考试折算分+专业校测+按照规定可以获得的加分,按学生一专业从高分到低分择优录取。同分按专业校测成绩从高到低择优录取。

2.对具有中等职业教育的公共基础课程语文、数学、英语三门科目合格性考试成绩的应届三校生,采用文化职业测试成绩与职业技能测试成绩(或校测)相结合的办法录取。

(1)文化职业测试试行使用中等职业学校学生学业水平公共基础课语文、数学、英语3门科目的合格性考试成绩,每门满分50分,共计150分。每门科目的合格性考试成绩以市教育考试院组织的考试成绩为准,其中“合格”计50分,“不合格”但参加学校组织的补考“合格”计45分,“不合格”且参加学校组织的补考仍“不合格”或未参加补考计25分。职业技能测试为素质技能测试(统一命题)或校考。

(2)职业技能测试满分100分;

(3)专业面试满分100分;

(4)艺术专业校测满分100分;

(5)一般专业:合成总分=学业水平合格性考试折合分+职业技能测试成绩(或面试成绩)+按照规定可以获得的加分,按学生一专业从高分到低分择优录取。同分则依次比较职业技能测试成绩(或面试成绩)、学业水平语数外3门等级考试折合总分(A折50分,B折40分,C折30分,D折20分,E折10分),从高到低择优录取;

(6)艺术类专业:合成总分=学业水平合格考试折合分+专业校测+按照规定可以获得的加分,按学生一专业从高分到低分择优录取。同分则依次比较专业校测成绩、学业水平语数外3门等级考试折合总分(A折50分,B折40分,C折30分,D折20分,E折10分),从高到低择优录取。

3.对高中学业水平合格性考试成绩不全的应、历届高中生和中等职业教育的公共基础课程语文、数学、英语三门科目合格性考试成绩不全的应、历届三校生、,采用统一入学测试成绩与职业技能测试成绩相结合的办法录取。其中:

(1)入学测试成绩满分150分;

(2)职业技能测试成绩满分100分;

(3)专业面试满分100分;

(4)艺术专业校测满分100分;

(5)一般专业:合成总分=入学测试成绩+职业技能测试成绩(或专业面试成绩)+按照规定可以获得的加分,录取时先分生源类别(高中生、三校生),按学生一专业分别从高分到低分择优录取。同分则依次比较职业技能测试成绩(或面试成绩)、入学测试成绩,从高到低择优录取;

(6)艺术类专业:合成总分=入学测试成绩+专业校测×1.5+按照规定可以获得的加分,录取时先分生源类别(高中生、三校生),按学生一专业从高分到低分择优录取。同分则依次比较专业校测成绩、入学测试成绩,从高到低择优录取。

4、新疆内职班学生

(1)入学测试成绩满分150分;

(2)职业技能测试成绩满分100分;

(3)专业面试满分100分;

(4)艺术专业校测满分100分;

(5)一般专业:合成总分=入学测试成绩+职业技能测试成绩(或专业面试成绩)+按照规定可以获得的加分,录取时按学生一专业从高分到低分择优录取。同分则依次比较职业技能测试成绩(或面试成绩)、入学测试成绩,从高到低择优录取;

(6)艺术类专业:合成总分=入学测试成绩+专业校测×1.5+按照规定可以获得的加分,录取时按学生一专业从高分到低分择优录取。同分则依次比较专业校测成绩、入学测试成绩,从高到低择优录取。

(7)内地新疆中职班学生计划单列,单独划定录取分数线。按类按计划从高到低择优录取。内地新疆中职班招生计划余额不用于录取其他类型学生。

5、退役士兵考生的考试录取办法,按照市教委、市民政局制定的文件(另发)规定执行。

6、计划单列的录取专业

物流管理(中澳合作)、舞台艺术设计与制作(中日合作)、舞台艺术设计与制作(舞台灯光)、戏剧影视表演、钢琴调律、物业管理、应用法语、应用西班牙语、烹调工艺与营养专业、酒店管理、旅游管理专业:计划单列,按学生一专业的总分从高到低择优录取,单独划定录取分数线。

7、非第一院校志愿录取规则

1、如我校报考一般专业的应、历届高中生第一志愿未录满,第二志愿考生按职业适应性测试成绩总分从高到低择优录取,同分按职业适应性测试中依次按文化基础模块、职业与心智模块分从高到低择优录取;

2、如我校报考一般专业的应届三校生第一志愿未录满,第二志愿考生按素质技能成绩总分从高到低择优录取,同分看3门学业水平合格性考试折分;

3、如我校报考艺术类专业的应届三校生第一志愿未录满,第二志愿考生按学业成绩折合分从高到低择优录取,同分参考考生文化等级考折合总分(A折50分,B折40分,C折30分,D折20分,E折10分);

4、学业成绩不齐全的应届、历届的高中和三校毕业生第二志愿考生按统一入学测试成绩从高到低择优录取,同分按职业技能测试成绩或专业校考成绩或专业面试成绩,从高到低择优录取。

五、证书种类

修学期满,符合毕业要求,颁发上海邦德职业技术学院的专科毕业证书

六、资助政策

我校认真执行国家和本市相关学生资助规定,被本校录取的家庭经济困难学生可通过“绿色通道”申请入学,入学后可按规定申请国家奖学金、国家励志奖学金、上海市奖学金、国家助学金、国家助学贷款、勤工助学岗位、特殊困难补助和学费减免等。同时,学校还设立邦德奖学金、进步奖学金和证书优胜奖。我校承诺:确保被本校录取的学生不因家庭经济困难而辍学。

七、考生须知

1、网上第一志愿报考我校的考生,请于 3 月 16 至 17 日(每天9:00—15:00)到我校图文信息中心进行现场确认,现场确认前请上我校官网“阳光招生”栏目仔细查阅《自主招生报名确认流程及相关注意事项》,根据流程做好相关的准备工作及准备材料;

2、申请加分和申请免笔试面试的考生,请在现场确认前从我校官网“阳光招生”栏目中下载“自主招生加分登记表”和“自主招生免笔试面试申请表”并如实填写完整,确认当天提交,逾期视作自动放弃。

八、联系方式

学院地址:上海市宝山区锦秋路299号     网  址:www.shbangde.com

招生热线:021-56514754  021-66504946   QQ咨询:154574840

交通路线:地铁7号线南陈路站1号出口(下车2分钟到校);702路、828路、528路、963路、840在沪太路、锦秋路站下车;宝山25路、嘉广线在南陈路站下车。

九、收费标准

一般专业每生每学年12000元;物流管理(中澳合作)专业每生每学年20000元;

艺术类专业每生每学年15000元;戏剧影视表演专业每生每学年16000元;

舞台艺术设计与制作(中日合作)专业每生每学年 30000元

2018年上海邦德职业技术学院依法自主招生日程安排

上海邦德职业技术学院2018年自主招生简章

2022-06-22 18:43:23

一、招生计划


二、考试科目

三、免笔试面试政策

备注:

申请免笔试考生根据学校要求参加免笔试的面试,如面试合格,可免笔试入学,免笔试录取数不超过计划数的50%。如经过面试未取得免笔试资格,考生须再参加笔试。

免笔试面试时间:3月21日上午9:00开始,审核通过的免笔试面试考生到我校参加免笔试面试。

四、录取规则

1.对普通高中学业水平合格性考试成绩齐全的应、历届高中学生,采用普通高中学业水平合格性考试成绩与高校职业适应性测试成绩相结合的办法录取。

(1)普通高中学业水平合格性考试成绩(7门科目)使用志愿填报前(3月6日及以前)取得的成绩,以市教育考试院组织的考试成绩为准。折算办法为每门科目合格为100分,不合格为50分;

(2)职业适应性测试测试满分300分;

(3)艺术类专业校测满分400分;

(4)一般专业:合成总分=7门学业水平合格性考试折算分+职业适应性测试成绩+按照规定可以获得的加分,按学生一专业从高分到低分择优录取。同分按职业适应性测试中依次按文化基础模块、职业与心智模块分从高到低择优录取。

(5)艺术类专业:合成总分=7门学业水平合格性考试折算分+专业校测+按照规定可以获得的加分,按学生一专业从高分到低分择优录取。同分按专业校测成绩从高到低择优录取。

2.对具有中等职业教育的公共基础课程语文、数学、英语三门科目合格性考试成绩的应届三校生,采用文化职业测试成绩与职业技能测试成绩(或校测)相结合的办法录取。

(1)文化职业测试试行使用中等职业学校学生学业水平公共基础课语文、数学、英语3门科目的合格性考试成绩,每门满分50分,共计150分。每门科目的合格性考试成绩以市教育考试院组织的考试成绩为准,其中“合格”计50分,“不合格”但参加学校组织的补考“合格”计45分,“不合格”且参加学校组织的补考仍“不合格”或未参加补考计25分。职业技能测试为素质技能测试(统一命题)或校考。

(2)职业技能测试满分100分;

(3)专业面试满分100分;

(4)艺术专业校测满分100分;

(5)一般专业:合成总分=学业水平合格性考试折合分+职业技能测试成绩(或面试成绩)+按照规定可以获得的加分,按学生一专业从高分到低分择优录取。同分则依次比较职业技能测试成绩(或面试成绩)、学业水平语数外3门等级考试折合总分(A折50分,B折40分,C折30分,D折20分,E折10分),从高到低择优录取;

(6)艺术类专业:合成总分=学业水平合格考试折合分+专业校测+按照规定可以获得的加分,按学生一专业从高分到低分择优录取。同分则依次比较专业校测成绩、学业水平语数外3门等级考试折合总分(A折50分,B折40分,C折30分,D折20分,E折10分),从高到低择优录取。

3.对高中学业水平合格性考试成绩不全的应、历届高中生和中等职业教育的公共基础课程语文、数学、英语三门科目合格性考试成绩不全的应、历届三校生、,采用统一入学测试成绩与职业技能测试成绩相结合的办法录取。其中:

(1)入学测试成绩满分150分;

(2)职业技能测试成绩满分100分;

(3)专业面试满分100分;

(4)艺术专业校测满分100分;

(5)一般专业:合成总分=入学测试成绩+职业技能测试成绩(或专业面试成绩)+按照规定可以获得的加分,录取时先分生源类别(高中生、三校生),按学生一专业分别从高分到低分择优录取。同分则依次比较职业技能测试成绩(或面试成绩)、入学测试成绩,从高到低择优录取;

(6)艺术类专业:合成总分=入学测试成绩+专业校测×1.5+按照规定可以获得的加分,录取时先分生源类别(高中生、三校生),按学生一专业从高分到低分择优录取。同分则依次比较专业校测成绩、入学测试成绩,从高到低择优录取。

4、新疆内职班学生

(1)入学测试成绩满分150分;

(2)职业技能测试成绩满分100分;

(3)专业面试满分100分;

(4)艺术专业校测满分100分;

(5)一般专业:合成总分=入学测试成绩+职业技能测试成绩(或专业面试成绩)+按照规定可以获得的加分,录取时按学生一专业从高分到低分择优录取。同分则依次比较职业技能测试成绩(或面试成绩)、入学测试成绩,从高到低择优录取;

(6)艺术类专业:合成总分=入学测试成绩+专业校测×1.5+按照规定可以获得的加分,录取时按学生一专业从高分到低分择优录取。同分则依次比较专业校测成绩、入学测试成绩,从高到低择优录取。

(7)内地新疆中职班学生计划单列,单独划定录取分数线。按类按计划从高到低择优录取。内地新疆中职班招生计划余额不用于录取其他类型学生。

5、退役士兵考生的考试录取办法,按照市教委、市民政局制定的文件(另发)规定执行。

6、计划单列的录取专业

物流管理(中澳合作)、舞台艺术设计与制作(中日合作)、舞台艺术设计与制作(舞台灯光)、戏剧影视表演、钢琴调律、物业管理、应用法语、应用西班牙语、烹调工艺与营养专业、酒店管理、旅游管理专业:计划单列,按学生一专业的总分从高到低择优录取,单独划定录取分数线。

7、非第一院校志愿录取规则

1、如我校报考一般专业的应、历届高中生第一志愿未录满,第二志愿考生按职业适应性测试成绩总分从高到低择优录取,同分按职业适应性测试中依次按文化基础模块、职业与心智模块分从高到低择优录取;

2、如我校报考一般专业的应届三校生第一志愿未录满,第二志愿考生按素质技能成绩总分从高到低择优录取,同分看3门学业水平合格性考试折分;

3、如我校报考艺术类专业的应届三校生第一志愿未录满,第二志愿考生按学业成绩折合分从高到低择优录取,同分参考考生文化等级考折合总分(A折50分,B折40分,C折30分,D折20分,E折10分);

4、学业成绩不齐全的应届、历届的高中和三校毕业生第二志愿考生按统一入学测试成绩从高到低择优录取,同分按职业技能测试成绩或专业校考成绩或专业面试成绩,从高到低择优录取。

五、证书种类

修学期满,符合毕业要求,颁发上海邦德职业技术学院的专科毕业证书

六、资助政策

我校认真执行国家和本市相关学生资助规定,被本校录取的家庭经济困难学生可通过“绿色通道”申请入学,入学后可按规定申请国家奖学金、国家励志奖学金、上海市奖学金、国家助学金、国家助学贷款、勤工助学岗位、特殊困难补助和学费减免等。同时,学校还设立邦德奖学金、进步奖学金和证书优胜奖。我校承诺:确保被本校录取的学生不因家庭经济困难而辍学。

七、考生须知

1、网上第一志愿报考我校的考生,请于 3 月 16 至 17 日(每天9:00—15:00)到我校图文信息中心进行现场确认,现场确认前请上我校官网“阳光招生”栏目仔细查阅《自主招生报名确认流程及相关注意事项》,根据流程做好相关的准备工作及准备材料;

2、申请加分和申请免笔试面试的考生,请在现场确认前从我校官网“阳光招生”栏目中下载“自主招生加分登记表”和“自主招生免笔试面试申请表”并如实填写完整,确认当天提交,逾期视作自动放弃。

八、联系方式

学院地址:上海市宝山区锦秋路299号     网  址:www.shbangde.com

招生热线:021-56514754  021-66504946   QQ咨询:154574840

交通路线:地铁7号线南陈路站1号出口(下车2分钟到校);702路、828路、528路、963路、840在沪太路、锦秋路站下车;宝山25路、嘉广线在南陈路站下车。

九、收费标准

一般专业每生每学年12000元;物流管理(中澳合作)专业每生每学年20000元;

艺术类专业每生每学年15000元;戏剧影视表演专业每生每学年16000元;

舞台艺术设计与制作(中日合作)专业每生每学年 30000元

2018年上海邦德职业技术学院依法自主招生日程安排